山西省2023-2024学年七年级第一学期期中自主测评(11月)政治1试卷答案,我们目前收集并整理关于山西省2023-2024学年七年级第一学期期中自主测评(11月)政治1得系列试题及其答案,更多试题答案请关注本网站

山西省2023-2024学年七年级第一学期期中自主测评(11月)政治1试卷答案
以下是该试卷的部分内容或者是答案亦或者啥也没有,更多试题答案请关注本网站
听第6段材料,回答第6、7题
6.Whatdidthemandofirstlastnight?A.Helistenedtomusic.B.Hereadtextbooks.C.HewatchedTV.7.WhatisWimbledonabout?A.Tennis.B.Films.C.Music.听第7段材料,回答第8、9题
8.Whatdidthewomandreamabout?A.Shewantedtofindajob.B.Themanhadanaccident.C.Themanwouldgiveuphisjob.9.Whatdoesthemanmeanintheend?A.Thewomandislikesworkinghere.B.Peoplehavedreamsbecauseofstress.C.Thewomanshouldn'ttellhimherdream.听第8段材料,回答第10至12题
10.Whatimpressedthemanmost?A.Beautifulscenery.B.Buildingstyles.C.Culturaldifferences.11.Whathappenedtotheman'sAmericanfriend?A.Hegotsick.B.Hemissedatrip.C.Hecouldn'tspeakChinese.12.Howdidtheman'sAmericanfriendfeelabouthissuggestion?A.Excited.B.Grateful.C.Unhappy.听第9段材料,回答第13至16题
13.Whydidthemangetanewjob?A.Hedislikedhisco-workers.B.Hisoldjobwastoostressful.C.Hewantedtomakemoremoney.14.Whatdidthemanprobablydoathislastjob?A.Hedroveacar.B.Hehandledmoney.C.Hetookcareofpatients.15.Wheredoestheman'smotherlive?A.InChicago.B.InCalifornia.C.InNewYork.16.Whatwillthemandoinayear?A.Sparelesstimetovisithisparents.B.Movebacktowherehisfamilylive.C.Gainmoreexperienceinthehospital.【高一英语第2页(共10页)】·23-117A·

21.文莱摩拉、淡布隆之间公路车程较长的主要原因有①限制车速,通行时间长②公路弯曲、路程较长③通过境外,过境手续繁琐④暴雨连绵,公路淹没时间长AA.②③B.D.8④

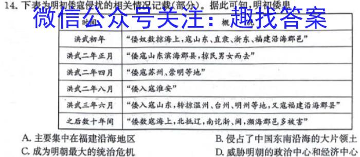
14.下表为明初倭寇侵扰的相关情况记载(部分)。据此可知,明初倭患A.主要集中在福建沿海地区B.侵占了中国东南沿海的大片领土C.成为明朝最大的统治危机D.威胁明朝的政治中心和经济中心
郑重声明:本文版权归原作者所有,转载文章仅为传播更多信息之目的,如作者信息标记有误,请第一时间联系我们修改或删除,多谢。
